新闻资讯
推荐新闻
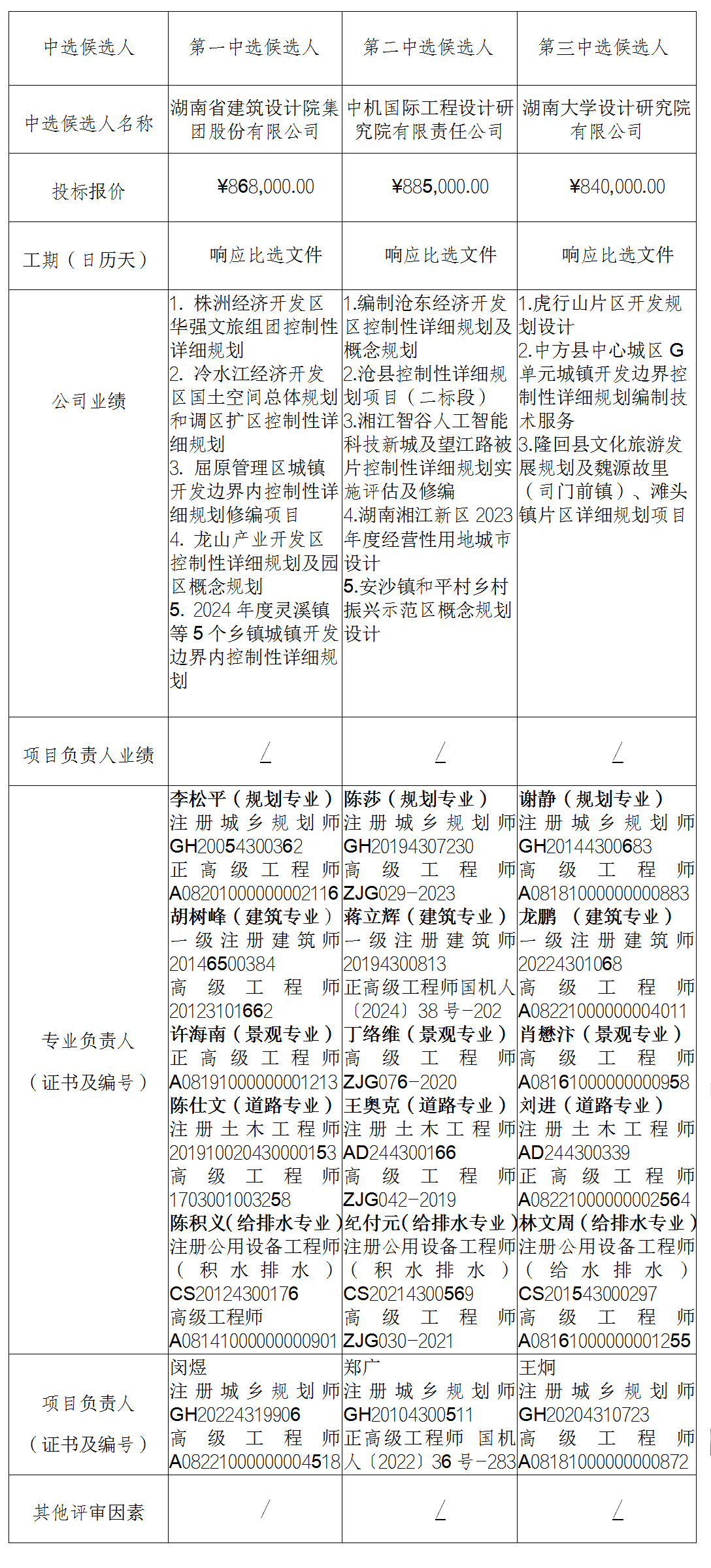
衡阳八中-植物园产教融合示范区城市设计(含概念性规划)编制单位公开比选中选候选人公示
发布: 2025-06-12 10:40:32


中选候选人公示时间为2日(2025年06月12日至2025年06月13日止)。公示期间,参选人和其他利害关系人如有异议,应按相关规定提出异议或投诉。若无异议,公示期满后,比选人将确定以上第一中选候选人为该项目的中选人。
衡阳市国有资产投资控股集团有限公司
地 址:衡阳市高新产业技术开发区(西二环)11号1栋3楼313室
联 系 人:刘先生
电 话:0734-8828282
监管部门:衡阳市国有资产投资控股集团有限公司综合管理部
地 址:衡阳市高新产业技术开发区(西二环)11号1栋3楼301室
联 系 人:邓先生
电 话:0734-8888070
监督部门:中共衡阳市国有资产投资控股集团有限公司纪律检查委员会
地 址:衡阳市高新产业技术开发区(西二环)11号1栋2楼208室
联 系 人:张女士、刘先生
电 话:0734-8888393
地 址:湖南省衡阳市高新区华新大道11号 E-MAIL:hxgtbgs@163.com TEL:+86 (734) 882 8281
